Les réponses de l'équipe de Hoist Finance sont là pour vous aider.
La cession de créance est une opération juridique par laquelle un créancier (généralement un établissement bancaire) cède au profit d’un tiers la créance qu'il détient.
Lors de la réalisation de ce type d'opérations, l'accord des clients dont le dossier est cédé n'est pas nécessaire.
Chez Hoist finance, nous sommes justement spécialisés dans la reprise et la gestion de portefeuilles d'encours bancaires.
Si votre dossier a fait l'objet d'un transfert vers notre établissement, cela signifie que nous devenons désormais votre interlocuteur exclusif dans la gestion de votre dossier.
A l'avenir, nous communiquerons avec vous, pour vous fournir des conseils et des solutions, afin de vous aider à remettre vos finances sur les rails. Notre volonté est de vous apporter une réelle plus-value dans la gestion de votre dossier que cela soit dans le cadre de l’accompagnement qui vous sera apporté par votre conseiller dédié, ou par les différentes expertises que nous pouvons requérir pour solutionner votre dossier de la meilleure manière.
N'hésitez pas à nous appeler directement, à demander à être rappelé si vous avez des questions.
Vous pouvez trouver votre numéro de référence sur toutes les correspondances que nous vous envoyons, comme les e-mails, les SMS ou les lettres.
Si vous ne trouvez pas votre numéro de référence, vous pouvez nous appeler directement au +33 (0)3 20 91 51 00, ou nous envoyer un message et nous vous aiderons.
Vous pouvez également créer un compte en ligne, sans votre numéro de référence en fournissant des détails supplémentaires ici.
La création d'un compte en ligne est simple et rapide. Nous vous recommandons de créer votre compte en ligne en utilisant le numéro de référence que nous vous avons fourni dans toutes les correspondances antérieures.
De cette manière, notre système aura les meilleures chances de vous associer à votre compte et de vous accorder l'accès. Vous pouvez vous inscrire avec votre numéro de référence ici.
Toutefois, si vous ne pouvez pas accéder à votre numéro de référence, vous pouvez créer un compte en fournissant des détails supplémentaires ici.
Si vous ne pouvez pas accéder à votre compte pour quelque raison que ce soit, veuillez nous appeler directement en cliquant ici ou demander à être rappelé, et nous vous aiderons.
Si votre dossier est au contentieux, l’objectif de Hoist Finance est de trouver avec vous une solution de règlement à l’amiable dans la mesure du possible.
Afin de comprendre vos difficultés (accident de la vie, problèmes financiers, contentieux,etc) et vous proposer le meilleur accompagnement, nous vous invitons à prendre contact avec le gestionnaire de votre dossier et à lui exposer votre situation en faisant preuve de transparence.
Nous nous efforcerons alors de trouver à vos cotés, la solution la plus appropriée à votre situation.
Il est possible que vous ne puissiez pas ouvrir un compte en ligne si vous n'êtes pas éligible à cette option.
Si vous souhaitez en savoir plus sur les raisons de cette inéligibilité ou pour gérer votre compte, n'hésitez pas à nous appeler directement ou à demander à être rappelé(e)
Vous trouverez les coordonnées de votre prêteur ou créancier initial dans notre premier courrier. Vous pouvez également obtenir ces informations en vous inscrivant et/ou en vous connectant à votre compte en ligne via notre portail accessible en libre-service.
Inscrivez-vous et/ou connectez-vous pour voir les coordonnées du créancier initial.
Si, pour quelque raison que ce soit, vous n'êtes pas en mesure d'accéder à votre compte en ligne, demandez à être rappelé ou appelez-nous et nous vous fournirons les coordonnées de votre prêteur ou créancier initial.
En voux connectant sur votre espace client, vous aurez connaissance du statut de votre dossier.
Pour plus de renseignements, vous pouvez contacter votre gestionnaire.
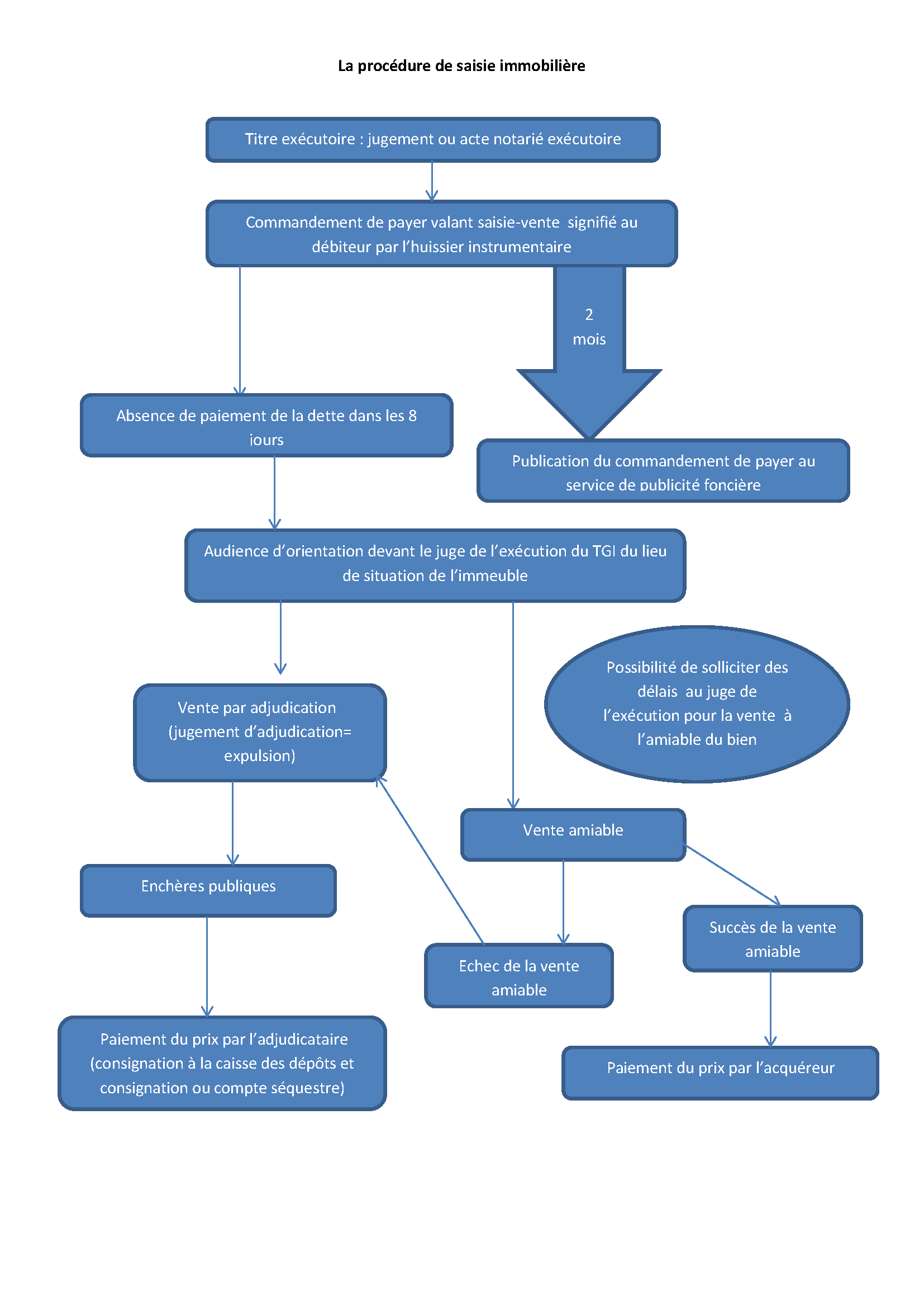
Voici un schéma explicatif des différentes étapes la procédure de saisie immobilière.
Bien qu'à première vue, cette procédure peut sembler complexe, il faut garder en tête que tant que le bien n'est pas vendu, il n'est pas trop tard pour trouver une solution.
Une prise de contact avec votre conseiller est indispensable pour qu'une solution puisse être recherchée.

Vous pouvez contacter votre chargé d'affaires directement. Sachez également que a plupart des questions peuvent être traitées sur notre site web et via votre compte en ligne.
En créant et/ou en vous connectant à votre compte en ligne, vous pouvez :
L'enregistrement de votre compte est simple et rapide et vous offre un accès sécurisé au moment et à l'endroit qui vous conviennent. Inscrivez-vous ou connectez-vous pour accéder à votre compte.
Vous pouvez également effectuer un paiement unique sans ouvrir de compte.
Si vous avez d'autres questions ou si vous avez encore besoin de nous contacter, veuillez nous appeler directement ou demander à être rappelé.
Vous pouvez effectuer un paiement instantané unique, sans créer de compte en ligne. Si vous souhaitez mettre en place un pan de paiement, Inscrivez-vous et/ou connectez-vous à votre compte en ligne.
En cas de problèmes rnecontrés, veuillez nous appeler directement ou demander un rappel. Nous examinerons ensemble la situation de votre dossier.
Le moyen le plus rapide et pratique pour consulter votre solde et gérer votre compte, est de vous connecter à notre portail libre-service en ligne.
Vous y trouverez une gamme d'options pour gérer votre compte, notamment :
L'accès à votre solde est facile, il vous suffit de vous inscrire et/ou de vous connecter à votre compte en ligne. Si vous rencontrez des problèmes pour accéder à votre compte en ligne, notre équipe est à votre disposition pour vous aider.
Vous pouvez nous appeler directement ou demander un rappel de notre part pour résoudre tout problème que vous pourriez rencontrer.
Nous acceptons un large éventail de types de paiement, y compris :
Code Banque : 30056
Code Guichet : 00939
Numéro de compte : 09390003878
Clé RIB : 55
IBAN : FR76 3005 6009 3909 3900 0387 855
BIC : CCFRFRPP
il est possible sous certains critères d'éligibilité de créer ou modifier un plan de paiment en vous inscrivant et/ou en vous connectant à notre portail libre-service.
En cas de problèmes rencontrés,contactez-nous par téléphone ou en demandant à être rappelé pour que nous puissions examiner la situation de votre dossier.
Vous pouvez effectuer un paiement unique et instantané sans plan de paiement et sans ouvrir de compte en ligne.
Cependant, beaucoup de nos clients préfèrent établir un plan de paiement flexible. Les paiements réguliers sont souvent un moyen plus efficace de payer ce que vous devez, car ils peuvent être plus faciles à gérer et à maintenir.
Inscrivez-vous et/ou connectez-vous à votre compte en ligne pour mettre en place un plan de paiement.
Si vous ne pouvez pas effectuer un paiement unique ou accéder à votre compte en ligne, veuillez nous appeler directement ou demander à être rappelé
Il existe un delai de traitement des paiements avant que ceux-ci apparaîssent sur votre compte. Si, après ce délai, la transaction ne figure toujours pas sur votre compte, nous vous recommandons de vérifier l'état de la transaction auprès de votre banque.
Si votre banque confirme que la transaction a bien été effectuée, n'hésitez pas à nous contacter au +33 (0)3 20 91 51 00 ou à demander à être rappelé(e).
Vous pouvez consulter tous les paiements que vous nous avez faits sur votre compte en ligne via notre portail accessible en libre-service.
Pour consulter l'historique de vos transactions, inscrivez-vous et/ou connectez-vous à votre compte en ligne.
Si vous ne pouvez pas accéder à votre compte en ligne, demandez à être recontacté par un de nos conseillers.
Si vous souhaitez obtenir un relevé de vos paiements, auprès de la banque ou du prêteur qui vous a accordé le prêt à l'origine, contactez-le directement.
Il se peut que vous rencontriez des difficultés pour accéder à votre compte en ligne pour plusieurs raisons.
Si vous n'êtes pas encore inscrit, vous devrez d'abord créer un compte pour avoir accès à vos informations en ligne.
Si vous avez oublié votre nom d'utilisateur et/ou votre mot de passe, vous pouvez réinitialiser votre mot de passe et/ou votre nom d'utilisateur pour récupérer l'accès à votre compte en ligne.
Vous recevrez une confirmation de remboursement intégral dans les 15 jours ouvrables suivant le paiement final.
Si vous avez encore besoin de recevoir votre confirmation de remboursement, veuillez vérifier que vous avez effectué votre règlement final et que les fonds ont bien été encaissés.
Si c’est le cas, veuillez demander la confirmation de remboursement de votre encours bancaire en utilisant notre formulaire de contact ici.
Nous nous efforçons toujours d'offrir à nos clients le meilleur service possible. Si vous n'êtes pas satisfait de votre expérience avec nous, n'hésitez pas à nous en faire part.
Pour faire une reclamation, veuillez utiliser notre formulaire de contact. Un membre de notre équipe chargée des réclamations assurera le suivi dans les meilleurs delais.
Veuillez nous envoyer un message via notre formulaire de contact, en joignant vos reçus de transaction.
Si vous avez reçu une notification de notre part concernant un encours bancaire que vous ne reconnaissez pas, veuillez nous contacter directement. Nous regarderons votre dossier et vous aiderons avec plaisir à comprendre la situation de votre encours cédé à notre établissement.
Si vous souhaitez effectuer une reclamation, veuillez utiliser le formulaire de contact prévu à cet effet. Un membre de notre équipe en charge des réclamations assurera son suivi dans les meilleurs délais.
Si vous recevez de notre part de la correspondance destinée à une personne que vous ne reconnaissez pas, n'hésitez pas à nous appeler ou à demander à être rappelé pour nous en informer.
Notre équipe prendra les mesures nécessaires pour obtenir l'adresse correcte du destinataire et supprimer vos coordonnées de notre système.
Nous vous proposons de contacter votre gestionnaire qui pourra, selon la situation de votre dossier, étudier les possibilités potentiellement offertes.
En cas de besoin, vous pouvez contacter nos équipes aux adresses suivantes:
affairesspeciales@hoistfinance.com s'il s'agit d'un encours professionnel
affairesimmobilieres@hoistfinance.com s'il s'agit d'un encours immobilier
Il existe 2 types de fichage auprès de la Banque de France:
-le fichage au FICP (fichier des incidents de remboursement des crédit aux particuliers)
-le fichage au FCC ( fichier centrale des chèques)
La première des choses à faire est d'interroger la banque de France sur l'etablissement qui a procédé à votre fichage et la raison du fichage.
Pour obtenir la levée du fichage, il vous faudra faire disparaître la cause de celui-ci, ce qui implique de rembourser l'emprunt impayé ou le chèque émis sans provision.
Une fois votre dossier remboursé, la levée du fichage doit se faire rapidement, si par erreur, celle-ci n'a pas pu être réalisée, n'hesitez pas à nous contacter aux coordonnés habituelles.
Pour plus d'informations sur ces sujets:
https ://www.service-public.fr/particuliers/vosdroits/F17608